Martin’s 5 C’s van een professioneel intakegesprek.
- Context
- wat is de situatie-complicatie-vraagstelling-oplosrichting
- Wie ligt waar wakker van …
- wat speelt er? hoe ziet het speelveld eruit
- historie (aanleidinG) / heden (ist, status) / toekomst (soll, visie)
- afhankelijkheden
- opdrachtgever ($), mandaat vd opdrachtgever, betrokkenheid (SG?)
- probleemhebber: wie moet :=)) worden
- Scope: wat wel / wat niet …
- Content
- waar gaat het over? Schets van de rol en de verwachtingen.
- achtergrond informatie: cultuur
- visie / idee
- PM docs: mandate, brief, pid …planning
- (key) Deliverables, tijdslijn
- IST / SOLL, probleemdefinitie, plan, status, lopende zaken
- Cont(r)act
- waar
- Hoelang
- Opdracht, wanneer een feestje?
- Tarief
- (resultaat) afspraken
- Communicatie
- Stakeholders, belangen
- Doelgroepen
- Contactmomementen, overleggen, contactdagen…
- Afspraken (met derden)
- Verwachtingen
- rapportage: frequentie, wat, wie?
- Collega’s
- betrokkenen
- teamsamenstelling
- Partners
- leveranciers
- met wie
- wist-u-dat’jes, gebruiksaanwijzingen, aandachtspunten
- rol van Jan / rol van Piet
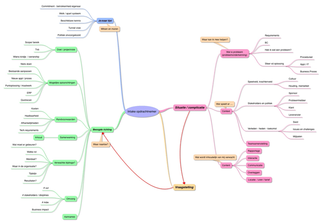
Naast de 5C’s heb ik een Excel template met een focus op context , een notitiebestand met vragen en een eerdere mindmap die ik gebruik om een intakes voor te bereiden.
Heb jij nog aanvullingen, tips en trucs voor een intakegesprek? Wat wil jij weten bij een intake gesprek?


