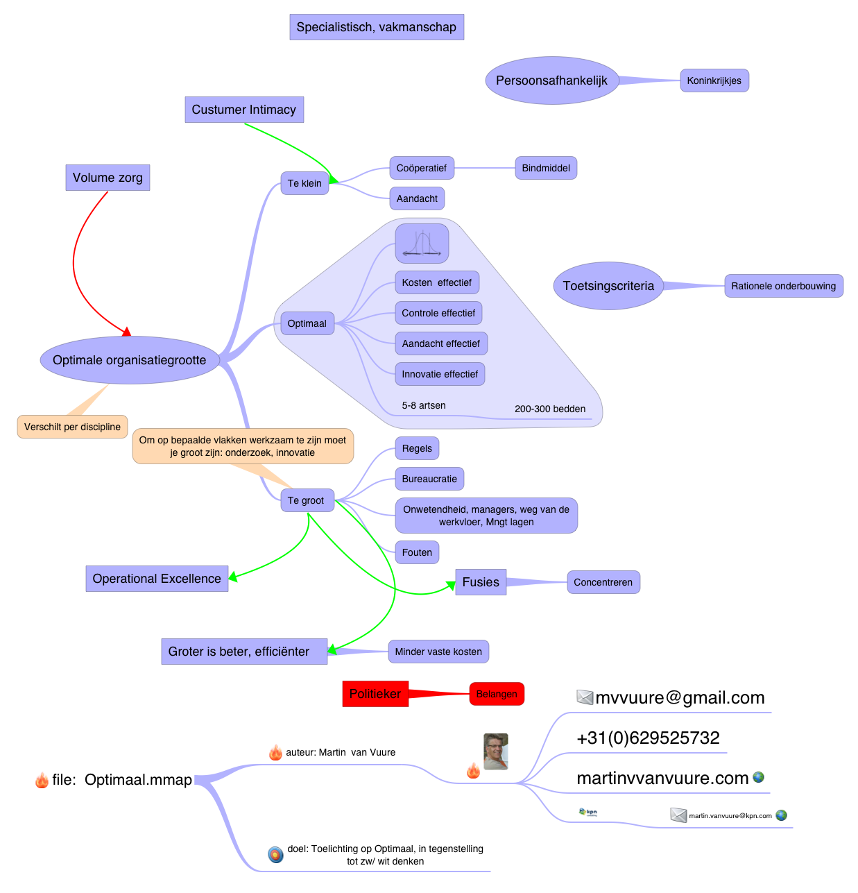
Optimale organisatiegrote is de balans vinden tussen twee uitersten met hun voor en nadelen. De tendens moet niet zijn OF groot OF klein maar voor sommige disciplines groot EN voor sommige disciplines klein. Meerdere brillen zijn benodigd om hierover iets zinnigs te kunnen zeggen.
In ‘Rita Verdonk termen’ niet groot, niet klein maar optimaal.
Als je de plaat in pdf wilt zien klik dan op Optimaal.pdf.
Hoe kijk jij aan tegen optimaal? wat versta je eronder? wat zijn volgens jou de Con’s en pro’s?
