Zie ook de pdf: The power of checklists.pdf
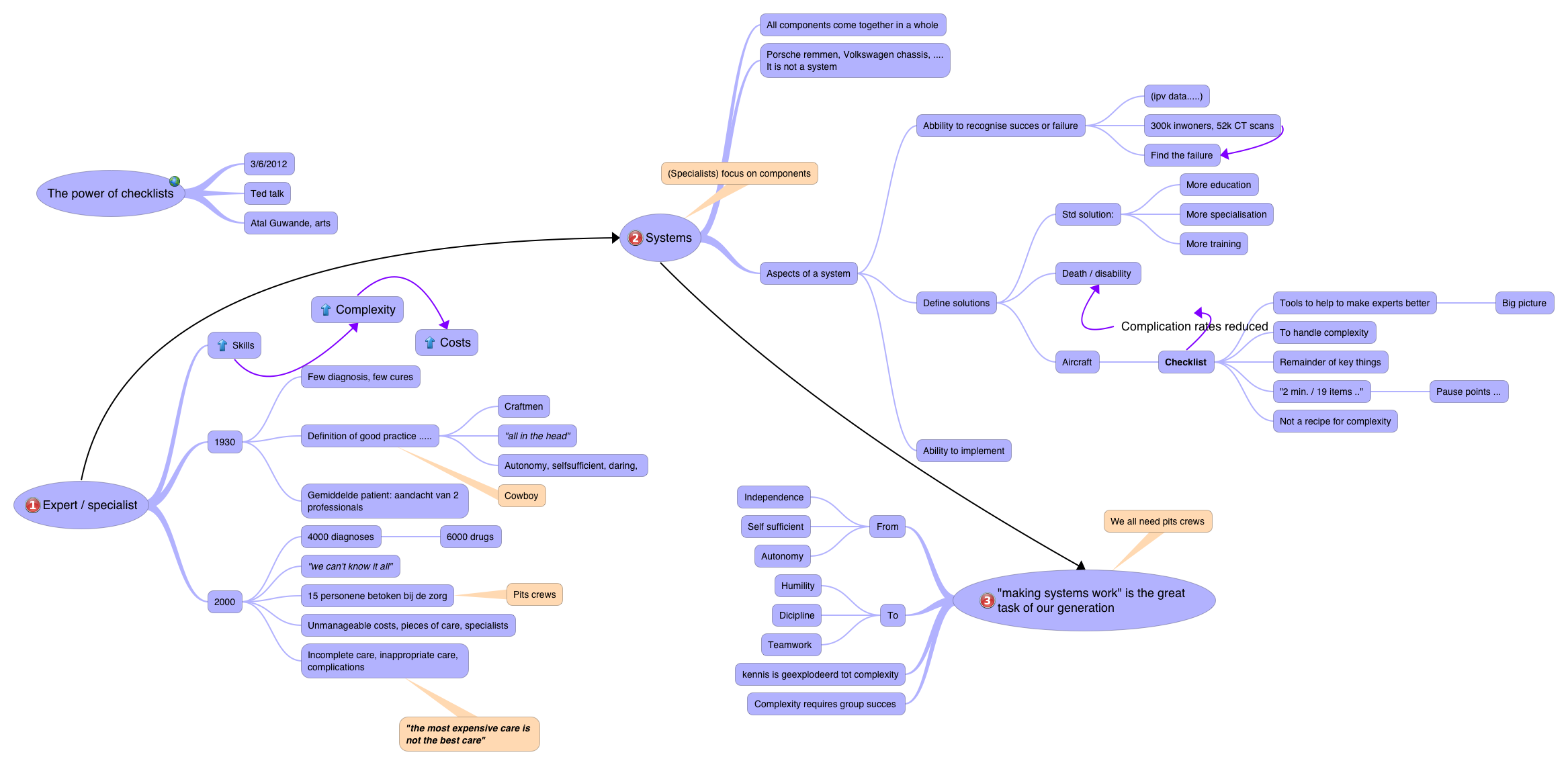
Dit is een mindmap gebaseerd op een erg leuke TED-talk van Atul Gawande die het kijken meer dan waard is! Net als een piloot een checklist zouden ook chirurgen met checklist moeten werken.
Voor mij zelf is dit filmpje indicatief voor de balans die er moet zijn tussen regels en procedures en dingen op gevoel doen……
Werk jij met checklists of doe jij je ding op gevoel?

